東海大學首頁
學生事務處首頁
東海大學首頁
學生事務處首頁
計畫介紹
勵學基金設置初衷
因愛.有您
勵學感謝週
勵學輔導計畫介紹影片
勵學基金設置辦法
執行機制
機制介紹
輔導面向
樂學培育
各系專業學術實踐
課業輔導
共通職能
職涯輔導
跨域學習
最新公告
文件下載
勵學快易通
勵學基金Q&A
首頁
最新公告
重要公告
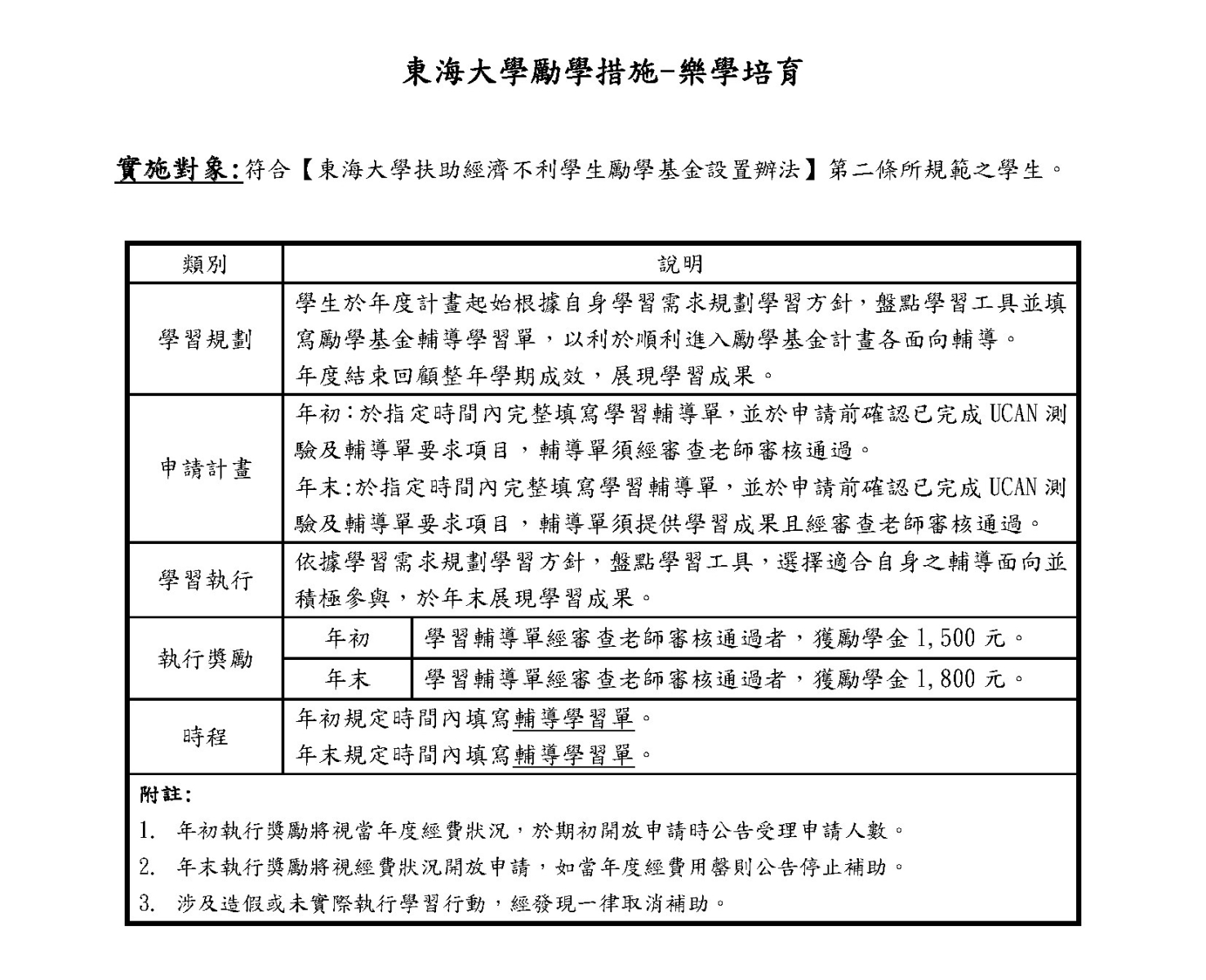
114-1 【樂學培育】細則公告
講座及活動訊息
重要公告
校外訊息
講座及活動訊息
重要公告
校外訊息
114-1 【樂學培育】細則公告
日期 : 2025-09-05
分類 : 重要公告
點閱 : 1194
各位同學好,因應教育部補助政策調整與經費限制,
於114學年度起將執行新細則。
下一則
114-1 【跨域學習】細則公告
上一則
114-1 【職涯輔導】細則公告
回列表