114-1 【共通職能】細則公告

各位同學好,因應教育部補助政策調整與經費限制,
於114學年度起將執行新細則。


因114年勵學基金上半年度學生參與率踴躍及經費限制,
114學年度-
共通職能內之學生社群須提前繳交申請單,
申請時間另外公布!
有限制名額者,以紙本申請單(內容完整)繳交順序為依序(同時完成線上表單填寫)

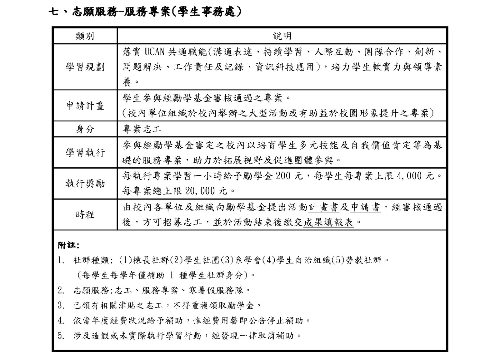
114-1學習 志願服務-服務專案 暫不予開放各執行單位申請。